1 Week Game Jam (Team Size: 10)
My Roles: Lead Developer, Combat Designer, Systems Designer, Level Designer, Sound Designer
2 Week Game Jam (Team Size: 4)
My Roles: Gameplay Designer, Producer, Programmer, Sound Designer
8 Week Commissioned Mobile Game (Team Size: 3)
My Roles: Gameplay Designer, Producer, Programmer
4X Strategy Board Game
Solo Project
Week Game Jam (Team Size: 7)
My Roles: Producer, Technical Designer
Weekend Game Jam (Nov 2025) - (Team Size 4)
My Roles: Producer, Programmer, Gameplay Designer
Weekend Game Jam
Solo Project
Audio / Visual Alternative Game
Solo Project
2-8 Player DND-lite party game
Solo Project
Weekend Game Jam (Team Size: 3)
My Roles: Gameplay Designer, Producer, Programmer
Weekend Game Jam
Solo Project
1 Week Game Jam (Team Size: 6)
My Roles: Gameplay Designer, Producer, Programmer
Deckbuilding Card Game
Solo Project
Mobile Game (Android & IOS)
Contract Project
Description:
Guide your goober through a treacherous coral reef filled with creatures that want to have you for lunch!
Engine:
Gamemaker Studio 2
Team Size:
4
Project Length:
2 week game jam
My Roles:
gameplay designer:
Created the game concept, objective, and movement/resource systems
Producer:
Led a team of 4 developers, managed task timelines through Trello, and oversaw the creative vision
Programmer:
Coded all of the game functionality in Gamemaker Studio 2, including entity AI, physics-based water movement, and animated cutscenes
Level Designer
Created a large scale level layout with breakable terrain, hazards, creatures, and save points
Sound Designer
Implemented over 20 sound effects and directed voice actors for the fish effects
Game Theme Ideas

Gameplay WIP
Engine Implementation:

Level Design:

Trello Management:



Description:
Help Drifter traverse the cosmos and take down the evil galaxikhan, once and for all..
Engine:
Unity
Project Length:
8 Weeks
Goal:
commissioned for the independent film "Astral Plane Drifter", as part of a marketing campaign to show off at conventions. The game was designed using original characters and sounds from the movie.
Coming to Ios and android soon!
Boss Fight Design:
Concept Design:

Gameplay Iterations:
Description:
See how long you can survive in this rhythm-jumping procedurally generated adventure!
Engine:
Gamemaker Studio 2
Project Length:
3 day game jam
My Goal:
Create a system for procedurally generating platforms that can accommodate 3 different movement styles (normal, flying, inverted).
Concept Design:

Engine Implementation:


Description:
Generate a random map, collect resources, and command your troops with a chess-like combat system
Platform:
Tabletop Simulator
Project Length:
3 Years
Rule Design:
Created a comprehensive rule set with a complete rulebook and gathered feedback through over 50 playtest sessions
Card Design:

Playtest Questionaire:

Prototyping:
Designed physical and digital prototypes using TheGameCrafter.com and Tabletop Simulator




Art Direction:
Created mood boards and commissioned art designs from multinational talents through Fiverr.com. Assembled laser cutting templates for game components

Component Designs:



Description:
Defend your harem of hens from villainous racoons!
Engine:
Gamemaker Studio 2
Team Size:
3
Project Length:
3 Day game jam
My Roles
Gameplay designer, producer, programmer
Engine Implementation:

Separated portions of the character sprite to allow for different faces and rotating arms

We rigged the characters and animated them in aftereffects to produce high resolution sprites

Description
See how long you can survive in this "asteroids" remake
Engine:
Gamemaker Studio 2
Project Length:
3 Day Game Jam
My Goal:
See how quickly I can recreate asteroids from scratch with a few quality-of-life improvements like better controls, powerups, and catchy music.
Engine Implementation:

Description:
Repaint the town in this visual novel-style RPG demo where you play as the ghost of the mayor
Engine:
Gamemaker Studio 2
Team Size:
6
Project Length:
2 week game jam
My Roles:
Gameplay Designer, Producer, Programmer


Character Designs:


Description:
You are the manager of a bathhouse. One day, an infectious disease takes over that turns anyone without clothes into a zombie! Your goal: use your trusty T-Shirt cannon to clothe your customers and stop them from eating your brains!
Platform:
Unity
Project Length:
3 Days (Gamecraft Gamejam)
Team Size:
4
Accolades:
Best Theme, Best Gameplay, Best Overall Game
Concept Designs:


Modular Weapon Upgrades:
Initial Gameplay Design:

Description:
Choose your hero, grab a hidden role, and build your deck in this 2-8 player card battling party game!
Platform:
Tabletop simulator
Project Length:
3 Months
Card Design:
Created over 150 unique cards that fit into 7 color identities. The colors of your chosen hero decide which colors you can use to build your starting deck.





Description:
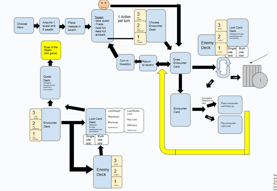
Recruit adventurers with unique abilities, gather loot, and explore the wilderness to gain valuable treasures. Defend your treasures from greedy players or random encounters, to get your adventurers back to Haven safely!
Platform:
Tabletop Simulator
Project Length:
2 Months
Card Design:
Created over 200 unique cards including adventurers, loot, random encounters, and dungeons.







Gameplay Design:
Created a robust gameplay loop that can accommodate 2-8 players and prioritizes interaction between players



WIP Mobile game that I am designing for a local ramen restaurant as part of a marketing campaign. In this game you play as Hiro the Hamster. Manage your restaurant, feed impatient customers, and prepare ingredients to assemble delicious bowls of noodles!
Unity for Android and IOS
3
Gameplay Designer, Producer, Programmer
Concept Design:


Concept Art:


Inspiration:

Gameplay Iterations:
Live your dream as a master hibachi chef. Satisfy your customer's cravings by slinging succulent shrimp straight into their mouths. Attain wealth and fame, or fail miserably...
Unity
7
1 Week Game Jam
Producer, Gameplay Designer, Programmer







Enter an immersive audio/visual sandbox. Spawn tons of blobs and watch them pop!
Gamemaker Studio 2
Design a sandbox game with no direct goal. Experiment with how sounds and colors can create a mesmerizing experience.

Wield sword and spell as the abominable snowman. Your throne on top of the mountain has been usurped. Take up arms to clear a path through the treacherous peaks and reclaim your crown!
Unity
10
1 Week Game Jam
Lead developer, combat designer, systems programmer, sound designer, level designer.
